One of the first things people ask me about my electric car is usually something about range. In truth range on a single charge depends on two factors: Usable battery capacity and efficiency. Lets do a little math and explore range.
Usable battery capacity, is defined as the amount of energy stored in your battery, usually expressed in kilo-watt-hours (kWh). It’s generally a little lower than advertised. For example, my 2015 Nissan Leaf has an advertised battery capacity of 24 kWh, which was more like 22 kWh in the summer and 18-20 kWh in the winter. I found this out using my leaf-spy app, and peering into the receipts I got from public charging stations. For example, a charge-point session delivered 22 kWh into my 2015 Leaf one summer day, going from 8% to 100%, which suggests a 22/(100%-8%) = 24 kWh pack capacity. Regardless of the brand is that you can expect your battery capacity to be a little less than advertised, more so in the winter. Age is also a factor here, as older EV’s may have slightly degraded battery packs further reducing the battery pack capacity.
Efficiency has a few related definitions, I prefer the amount of distance covered by a single kWh. The larger the number, the further you can go on a single kWh of electrical energy, and thus more efficiency. There is a sizable dependence on speed. If you have a heavy foot and prefer to drive at say 140 km/h, you can only expect to manage 4 km per kWh. Slow down to 70 km/h at that number is closer to 9 km per kWh. This simple act of just slowing down more than doubled your range!
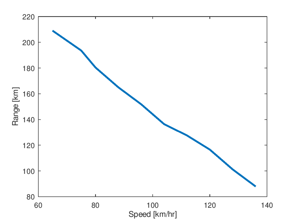
Lets put this together in a chart. Borrowing efficiency numbers put together in a Nissan Leaf range chart (from https://www.dropbox.com/s/3ovyw72oz1dvsxv/LEAFrangeChart30kWhMETRIC.pdf?dl=0) we can put together a graph for my 2015 Nissan Leaf showing how far I could expect to go on a single charge as a function of my speed. Lets assume a 22 kWh pack capacity for a typical summer day.

Speed here has a sizable impact on the range, this is arguably a much bigger factor than anything else. Outside temperature, rain, snow, battery degradation and other things that influence your battery capacity do not halve your range. In contrast, simply slowing down, from “a buck forty” to 70 km/h I can more than double my range.
Slowing down has a similar impact on another statistic: “range achieved per hour of charge”. A 6.6 kW L2 charger will get you 60 km/hr of charging if you are doing 70 km/hr but only 25 km/hr at 140 km/hr. On a 50 kW L3 charger these numbers become 450 km/hr of charging and 200 km/hr of charging for 70 km/hr and 140 km/hr of driving speed respectively. Thus if you need to cover long distances and you need several charging stops to do so, slowing down can actually get you to your destination sooner as you might be able to skip a charge stop.
If you need to slow down, be sensible about it. Not every road user may share your view of the benefits of slowing down. Be sure to let other drivers pass you if they want to go faster, find safe places to pull over, if you are in a passing lane, slow down even further to ensure everybody who needs to pass you can do so safely before the passing lane ends. Secondary roads also provide a great alternative for those wishing to slow down, as those in a hurry are probably driving along the freeway.
10 thoughts on “Range — “How far can you go in that thing””